如果不只是想把插件做出来,而是想设计成能复用、能共享、经得起后续演化的能力,应该怎么下手?
为什么设计插件比写插件更重要
很多人第一次做 Claude Code plugin 从文件结构入手:建目录、补 plugin.json、加命令、塞进 skill。这不算错,但容易把注意力带到组件堆叠上。做着做着,会发现一直在补东西,却没有回答更重要的问题:这个插件到底在封装什么能力,它为什么值得被单独做成 plugin。
把插件做成「能跑」不难。真正拉开差距的是:能不能被复用、别人能不能快速接手、需求增加后结构会不会失控。只要插件进入共享和协作场景,这些问题就会暴露。
苏米注:插件最后交付的,不该只是一组组件,而应该是一块边界清楚、别人拿过去也能接住的能力。
先从 3 个问题开始
如果一开始就从目录和组件下手,后面很容易越做越散。更稳的办法是先把三个问题想清楚。
问题 1:这个插件的核心价值是什么
判断它到底是在:
- 沉淀知识和方法
- 提供固定工作流入口
- 连接外部系统
- 补充语言智能能力
这个问题看起来抽象,但决定了后面大部分设计动作。插件模式怎么选、组件怎么取舍、是不是值得一开始就做成 plugin,很多时候都藏在这个判断里。
问题 2:这个插件的主要用户是谁
用户是谁会直接影响设计:
- 只给自己用或只服务当前项目 → 很多问题可以暂时放一边
- 会被团队、多个项目、更广泛使用者接手 → 版本、命名、文档、安装方式需要提前考虑
用户范围一旦扩大,设计重点也会随之变化。
问题 3:这个插件最小可交付能力是什么
很多插件最后卡住,常见原因是起步时就想做得太全。更常见的情况是:能力边界还没想清楚,目录和组件先铺满了。
更稳的做法是先把最小有用能力钉住:什么东西一旦具备就值得被安装和复用;什么适合放到下一轮;什么现在根本不必出现。这个边界越早清楚,后面的设计越轻。
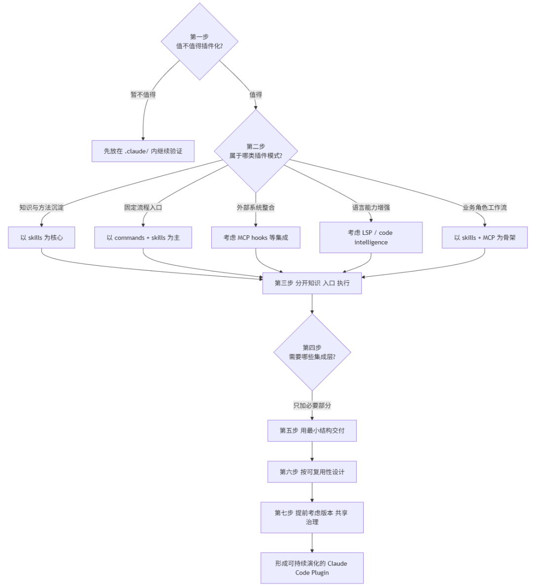
从需求到组件选型的决策路径

这张图真正强调的是:组件应该被需求推出来。先有能力边界,再有组件选型。
第一步:先判断要不要做成 plugin
不是所有需求一开始都值得插件化。如果需求还在试探边界、命令和 skill 没稳定下来,先放在 .claude/ 里更轻,试错成本更低。尤其是只服务单项目、只给自己用时,过早插件化往往只是提前引入结构负担。
反过来,如果能力已明确会跨项目复用、需要团队统一安装、需要版本化和分发,或已进入 marketplace、组织级共享场景,就不该再当成局部配置处理。继续依赖 .claude/ 后面只会越来越难维护。
第二步:先选插件模式,再选组件

如果目标是知识与方法沉淀
这类插件通常接近 Skill-focused plugin。重点不在命令入口,而在 skills/ 里沉淀方法、判断和上下文,让 Claude 在合适场景知道该怎么做。
如果目标是固定流程入口
这类插件接近 Workflow plugin。核心是把可重复执行的流程收成稳定入口,commands/ 和 skills/ 往往一起出现:前者负责触发,后者承载过程里的知识和约束。
如果目标是外部系统整合
这类插件更像 Integration-heavy plugin。重点不只是让 Claude 理解问题,而是让它能连上系统、调用工具、在多个系统间完成动作,skills/、MCP、hooks 都会进入设计视野。
如果目标是语言能力增强
解决代码理解、语言服务、分析能力增强,方向通常接近 LSP / code intelligence plugin。核心不在工作流,而在语言相关配置和能力补全。
如果目标是业务角色工作流
某类业务角色或知识工作流插件,常见形态接近 Role / knowledge work plugin。这类插件以 skills/ 和 MCP 为骨架,必要时再补 commands/ 作为显式入口。
踩坑记录:先把模式定下来,减少后面摇摆。很多设计犹豫说到底都不是组件问题,根子是插件到底属于哪一类一直没想清楚。
第三步:把知识、入口、执行三件事分开设计
插件后面会不会越乱,取决于这里有没有分开。
| 层级 | 职责 | 对应组件 |
|---|---|---|
| 知识层 | Claude 在什么场景下应该知道怎么做 | skills/ |
| 入口层 | 用户从哪里显式发起动作 | commands/ |
| 执行层 | 复杂度高、适合交给独立角色处理的任务 | agents/ |
这三层如果一开始没分开,常见结果是:command 写成完整知识库、skill 写成帮助文档、agent 又去做本来 skill 能解决的事。表面组件齐全,实际边界已混在一起。
第四步:只加真正需要的集成层
很多人一知道 plugin 支持 hooks、MCP、LSP,就会本能想都加上。但集成层真正有价值的地方不是加得全,而是加得准。它能放大插件能力,也会成倍放大复杂度。
什么时候加 hooks
只有确实需要事件自动化、运行时校验、会话开始时注入上下文,或想在工具调用前后做质量控制时,hooks 才值得进入设计。否则容易变成让行为更隐蔽、排查更困难的复杂层。
什么时候加 MCP
MCP 的价值在于让 Claude 真的能访问外部系统、调用现有业务工具,或在系统间串联工作流。如果插件核心能力不依赖外部系统,不该为了「看起来完整」而提前引入。
什么时候加 LSP
LSP 更适合确实要增强语言理解、补充更深层代码分析、改善语言特定开发体验的场景。不是通用加成,只有少数场景特别依赖这一层。
技术要点:集成层是能力放大器,但同时也是复杂度放大器。
第五步:用最小结构交付
插件在早期最常见误区是先把目录铺满、把组件补齐,再给未来可能扩展预留位置。这样做最容易制造「看起来很完整」的安全感,但真正有价值的能力反而被淹没,后续每多一个组件维护成本会继续往上走。
大多数时候,一个最小可用插件根本不需要那么多东西:
- 一个 .claude-plugin/plugin.json
- 再加一个真正有价值的 skill 或 command
- 必要时补一份 README 或参考资料
这就足够开始验证价值。等最小版本被证明有用,再去决定要不要增加 command 入口、拆分 agent、接入 MCP 或补 hooks 自动化。这个顺序稳很多。
第六步:把可复用性当成第一优先级
如果只是本地实验,可复用性没那么重要;但一旦决定做成 plugin,这件事不该再往后排。很多插件后面变得难接手、难迁移、难治理,问题通常不在功能本身,而在最开始没把「别人如何接住它」当成设计条件。
可复用性主要体现在哪
- 插件名、命令名、skill 名是否一眼能看出用途
- 结构是否清楚到后来的人能判断每个组件职责
- 路径是否可移植,没有写死环境依赖
- manifest 是否保持克制,没变成杂物箱
- 文档是否足够清楚,让后来者知道解决什么问题、怎么安装、从哪里开始用
一个简单判断标准
如果团队里另一个人第一次接手这个插件,能否在短时间内看懂「它解决什么问题、从哪里触发、结构为何这么设计」?
如果这个问题很难回答「能」,那这个插件多半还谈不上真正可复用。
第七步:尽早考虑版本、共享与治理
很多人会把版本、共享、治理放到最后,等功能差不多了再补。但只要插件已面向团队,这些就不是末尾包装,而是设计本身的一部分:
- 元数据是否清楚
- version 是否按 semver 管理
- 插件名是否稳定且可读
- 命令是否有明确命名空间
- README 是否说明安装与用途
- 如果涉及外部系统,环境变量和权限要求有没有写清楚
这些都会直接影响插件能不能稳定演化。
设计总览

先判断值不值得插件化,再确定插件模式,然后拆清边界、控制集成、用最小结构验证价值,最后补上复用、版本和治理——插件才会越走越稳。
最常见的 5 个反模式
| 反模式 | 问题 |
|---|---|
| 为了显得完整,一开始把所有组件都加上 | 结构很丰富,收益远远覆盖不了维护成本 |
| skill、command、agent 三层重复定义同一能力 | 边界模糊,后面改动容易冲突 |
| 把 plugin 当作大型杂物箱 | 所有能力往里塞,没有明确核心目标,插件失去方向 |
| 过早做重集成 | 需求还没稳定就引入大量 hooks、MCP、LSP,迭代变慢 |
| 只顾功能,不顾共享与文档 | 短期能跑通,长期没法扩展、没法交接 |
踩坑记录:一个难维护的插件,很多时候不是功能不够,而是设计时不够克制。
实用的设计顺序
把前面思路收成更容易落地的顺序:
- 先用一句话说清插件到底解决什么问题
- 判断它属于哪一类插件模式
- 只定义最小有价值能力,只选必要组件,不追求一开始齐全
- 等一个小范围用户试用过,再补文档、元数据、版本和分发策略
这个顺序看起来保守,但通常更稳,因为它逼着你先证明能力成立,再去扩展结构。
小结
设计一个可复用的 Claude Code plugin,关键不在目录搭得多完整,而在前面那几个决定后续走向的问题有没有先想明白:你在封装什么能力、这个能力属于哪种插件模式、知识入口执行分别该落在哪一层、哪些集成是真需要、哪些只是「先加了再说」,以及它以后要怎么被复用、分发和维护。
插件设计做得好,后面新增组件会越做越顺;设计一开始就散,后面每次扩展都可能是在给未来埋成本。很多插件最后难维护,未必是因为作者不够勤快,更常见的原因是最开始没把边界、模式和节奏想清楚。
参考文献
- Claude Code Docs - Create plugins
- Claude Code Docs - Plugins reference
- Claude Code Docs - Discover plugins
- Anthropic Plugins Marketplace
- Official Example Repository
- Knowledge Work Plugins Repository