最近发了两篇关于阿里云下架Coding plan的文章:
阿里云腾讯云全面停售 Coding Plan:AI 编程低价时代终结,开发者如何应对
阿里云下架 Coding Plan 全面切换 Token Plan,AI 编程低价时代终结,换还是换?
这不刚看到GLM Coding Plan 老套餐迁移方案也出来了!
要点速览
继腾讯、阿里相继调整之后,智谱也宣布对老套餐进行迁移。
这下,我兄弟是真的买不到了。
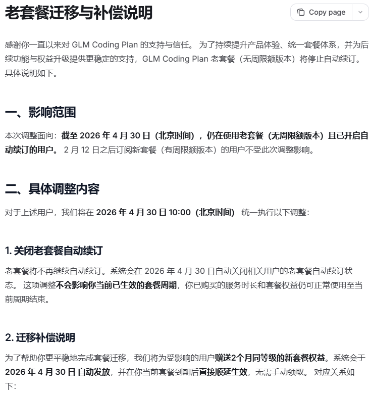
1)2026 年 4 月 30 日起,老套餐不再支持自动续订:
无周限额的老套餐将停止自动续订。但你已购买或已续订的周期不受影响,仍按原周期有效。
示例:若你在 2026 年 4 月 29 日续订了 3 个月,那么接下来三个月仍享受无周限额老套餐,但到 7 月 29 日将无法继续自动续订该老套餐。

2)赠送两个月新套餐权益:
官方会在你当前套餐到期后,顺延发放 2 个月的新套餐权益。两个月之后,如需继续使用 GLM 套餐,需自行线上订阅,且不受限售影响。
结论:不限制周额度、且用量更充足的老版套餐正式下线,之后将无法再购买。

替代选择与使用提醒
目前大型云服务厂商中,仅字节(火山引擎)仍可购买 40 元 Lite 版本,且无购买数量限制。

近期还新增了 MiniMax-M2.7、GLM-5.1 模型接入。

但受服务资源影响,实际使用可能出现限流报错、额度消耗较快等情况。
结合我之前开过Pro plan的体验来说,速度偏慢、量化模型效果一般也是火山服务常被吐槽的点。
如果你确实缺少 Coding Plan 的可用额度,可先考虑入手 Lite 版本应急。
但不得不说,能痛快“堆 token”的时代,真的在慢慢远去。
相关链接
- 智谱公告:https://docs.bigmodel.cn/cn/coding-plan/transition
- 火山云活动页:https://www.volcengine.com/activity/codingplan
声明:本站原创文章文字版权归本站所有,转载务必注明作者和出处;本站转载文章仅仅代表原作者观点,不代表本站立场,图文版权归原作者所有。如有侵权,请联系我们删除。
未经允许不得转载:智谱老套餐启动迁移:无周限额方案退场,这回我兄弟真买不到了