经常听到开发者朋友们吐槽同一个问题:想用Claude Code或Gemini CLI这类强大的AI Agent,但环境配置就劝退了一半人。
黑色命令行窗口、Node.js依赖、环境变量配置……这些高门槛操作,让很多想尝试AI编程的人止步于第一步。
而即便成功配置,当AI生成的代码出现问题时,开发者也只能疯狂按Ctrl+Z或对着Git日志发呆,缺少一个真正高效的代码追溯和回滚机制。
这就是当前AI编程的核心矛盾:模型能力已经足够强大,但人机交互的体验还停留在上一个时代。
智谱AI最近悄悄推出的ZCode,就是为了解决这个问题,我觉得这是2026年AI 编程的新趋势。
什么是ZCode?
ZCode是一款轻量级可视化AI编辑器,解决命令行 AI 编程工具(如 Claude Code、Codex、Gemini等)操作门槛高的问题。它通过提供一个统一、友好的可视化桌面,将这些 Agent 的能力无缝集成,仅使用一个api key 就能丝滑切换体验多个Agent 编程工具。此外,还提供安全的文件版本管理、高效代码审查、任务 Agent、MCP 协议管理等一系列特性,为你打造一站式的 AI 辅助开发体验。
换句话说,它让开发者无需配置复杂环境,仅凭一个API Key,就能在主流AI Agent之间自由切换,完成从代码编写到版本管理的完整开发流程。

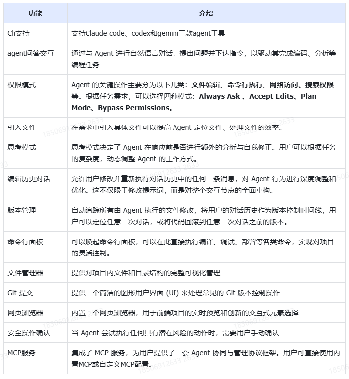
核心特性概览
ZCode的三个主要优势:
多模型无缝集成:聚合Claude、Gemini、Moonshot等主流AI Agent,支持一键切换,无需重复配置。
版本管理与代码审查:内置对话式版本管理和可视化diff功能,让AI的每一步改动都可追溯、可回滚。
生态深度适配:支持MCP(Model Context Protocol)协议,提供联网搜索、视觉理解等高级能力。

详细功能解析
1. CLI完美可视化——无需环境配置的即插即用体验
这是ZCode最直观的创新点。
传统Claude Code需要:
- 在终端安装Node.js
- 配置环境变量
- 在命令行中逐行输入指令
而ZCode的做法完全不同:
一键模型切换:在工具栏直接选择模型(Claude、Gemini、GLM等),无需安装任何运行环境。想从Claude的严密逻辑切换到Gemini的大上下文窗口?点一下就行。

API Key丝滑配置:点击Settings按钮,输入API Key(可来自智谱z.ai、Anthropic、OpenRouter等平台),系统会自动激活底层Agent能力。对于智谱自家的z.ai,直接可用(智谱的Coding Plan价值还在继续);如果使用Claude原生订阅或其他第三方平台,可参考官方配置指南。
效果:原本需要5-10分钟的环境配置,现在只需30秒。这对于想快速上手AI编程的人来说,是实质性的门槛降低。
2. 对话式版本管理——精确控制开发流程
这是ZCode最打动我的功能。大多数AI编程工具的逻辑是「生成代码就完事了」,但ZCode做了深度优化:

自动检查点(Checkpoint):每轮对话完成后,系统自动记录当前项目的所有文件状态。你可以随时查看某个时刻的完整代码快照。
可视化代码审查:点击「Review Changes」,你能像看Git Diff一样,清晰看到AI动了哪些代码行。这对代码质量把控至关重要。
非线性历史重写:这是最强大的部分。假设你在第5轮对话中才发现AI从第2轮开始就理解错了你的意图,你不需要全部撤销重来。直接点击第2轮消息的「编辑」按钮,修改指令描述,ZCode会自动:
- 将项目回滚到第2轮完成后的状态
- 以新指令重新执行第2轮
- 保留第2轮之后的所有改动为新的分支
这不仅仅是「撤销」功能,而是对整个开发流程的精确控制——在某种意义上,这已经接近Git的分支管理能力,但UI完全为AI协作优化。
3. MCP服务——扩展Agent的感知和行动能力
-
内置 MCP:我们提供一些预设的 MCP 服务,覆盖多种常见场景。您只需在设置中启用,即可快速应用最佳实践。
-
自定义配置:您也可以创建和配置自己的 MCP 服务,以满足独特的项目需求,实现最大程度的控制力与灵活性。

联网搜索:AI可以实时查询最新的库文档、API文档或技术方案,而不是仅依赖训练数据。
视觉理解:结合智谱的视觉MCP,AI甚至能理解你上传的UI截图、原型图,直接根据视觉设计生成或改写前端代码。
自定义MCP配置:你也可以配置专属的MCP服务,让Agent访问本地数据库、特定API或内部系统,实现企业级的私有化协作。
配置方法:在智谱API管理后台获取API Key,填入ZCode的MCP配置界面即可。

应用场景
在实践中,ZCode的价值在不同角色身上有不同体现:
独立开发者/创业者:传统的「需求→手工编码→调试→部署」流程,在ZCode的支持下可以优化为「需求描述→Claude Code自动编码→内置预览→上线」。这能将原型开发周期压缩30-50%,一个人确实能替代小规模团队。
前端工程师:告别在编辑器和浏览器之间频繁切换的低效模式。通过「描述问题→AI定位并修复代码→实时预览」的直观流程,开发过程中的上下文切换成本大幅下降。
技术产品经理:即使不亲自写代码,也能利用ZCode内置的「代码审查」和「文档生成」功能,通过可视化界面快速理解项目架构和开发进度,为决策提供技术支撑。
使用建议
基于我的实践体验,有几点值得注意:
- API Key成本:使用第三方平台(Anthropic、OpenRouter等)需要自行充值,建议根据实际使用量评估成本。
- MCP配置学习曲线:虽然UI已经很友好,但MCP本身是一个新概念,初次配置可能需要查阅文档。官方提供了完整的使用指南,建议逐步深入。
- 适合场景:ZCode最适合需要「快速迭代」的小到中型项目,大型企业项目可能还需要配合其他工程工具。
重新定义AI编程的交互范式
我认为ZCode的核心价值不在某个单一功能,而在于它重新定义了「AI与开发者如何协作」这个问题。
它打破了两个传统障碍:
- 技术门槛:从「需要懂命令行、环境配置」降低到「仅需理解API Key」
- 信任障碍:从「不知道AI改了什么」升级到「每一步改动都可追溯、可控制」
这意味着AI编程正在从「专家工具」演进为「普遍工具」——一个产品经理、设计师、非专业开发者,都能通过ZCode高效地将想法转化为可运行的代码。
如果你也被命令行配置折腾过,或者想用AI来加速开发流程,ZCode值得花半小时深入体验。
如果你没有开Claude Code、Codex等官方的套餐,那么智谱的开发套餐是性价比的首选!
智谱 GLM Coding 超值订阅,12.08-01.15:50% 首购立减 + 额外节日限定跨年优惠,最高再-20%!
这是我的邀请链接:https://www.bigmodel.cn/glm-coding?ic=9AAIY9WTEH